产品介绍:
该系列电源使用电脑软件控制恒压、恒流工作模式,波形显示。
本系列产品是一种理想的直流稳压电源,可广泛用于工厂、学校、研究所、实验室及国民经济各部门。
性能特点:
1、规格范围: 超过200种规格,输出电压0-2000V、输出电流0-300A、输出功率0-15kW之内任选
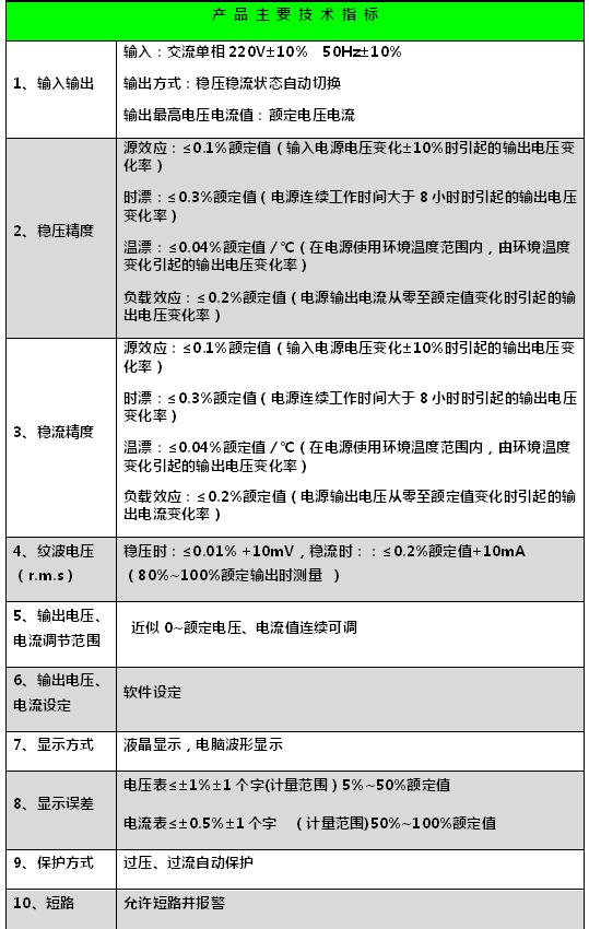
2、稳压稳流: 电压电流值从零至额定值连续可调,恒压恒流自动转换
3、过压保护: 电压保护值0-110%额定值连续可调,电源输出电压超过电压保护值时将跳闸保护
4、短路保护: 允许在任何工作状态下长期短路或短路开机
5、过载保护: 电源或负载出现故障,输出电流超过额定值1.5倍时,电源跳闸保护
6、限流保护:用户设定好电流上限值时,当负载出现故障时,电源可以使电流恒定不超过设定值
7、短路报警: 当输出电压低于1%额定值、电流高于10%额定值时,电源声光报警(选配)
8、具有关机断负载放电功能:当电源关机时,电源自动切断负载,并立即将负载上的电荷进行释放,确保人体接触负载时的安全。(选配)
9、输出显示: 电压、电流同时LED数码管显示
10、脉冲工作:可配时间控制器构成直流脉冲电源(选配)
11、智能化:可通过RS485/RS232与计算机连接,组成计算机控制的智能型电源
12、模拟信号接号:用户可采用0-5V(10V)或4-20mA信号控制电源的输出电压和电流
主要用途:
1、电解电容器老练,钽电容器赋能
2、直流电机检测、老化;电动车电机检测、老化
3、电阻器、继电器、马达、晶体管等电子元件老化,例行试验
4、实验室,电子设备、自动测试设备
5、电子检验设备、生产流水线设备、通讯设备
6、 电解、电镀、电化学设备
技术指标:
