产品介绍:
TV-4CH型智能TV测试仪是采用原日本铝箔化成电源改进的电源电路及单片机外围电路,全电脑软件智能控制模式,实现对化成铝阳极箔TV特性及电解液闪火电压等综合电性能的自动检测。不需要人工进行干预,软件具有操作简单、直观、快捷的特点,领先于国内同类检测仪器新产品。
性能特点:
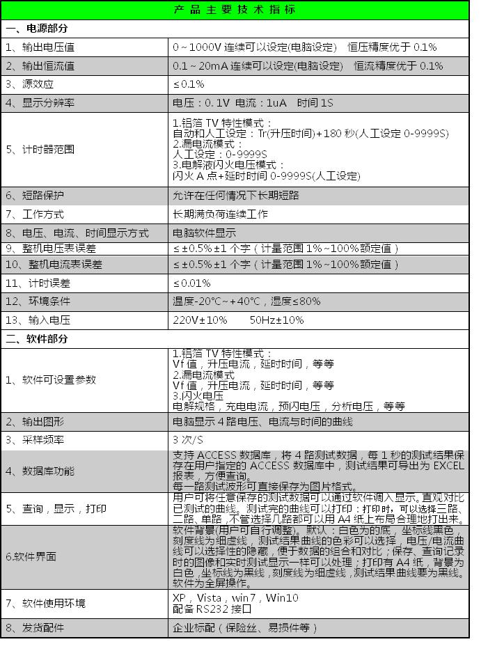
1. 自动测试。测试过程无需人工干预,测试结束自动声音提示。
2. 测试项目多样。TV耐压,TV耐压+LC,LC测试,电解液测试,导针模式(定制)
3. 定制规格多。0-10V(阴极箔),0-200V(低压箔),0-800V (中高压箔),0-1000V (中高压箔),0-1200V (超高压箔),0-1500V (超高压箔)。电流0-10mA(箔厂),电流0-20mA(常规),电流0-40(定制)或者更高。
4. 显示精度高。采用外国进口采样控制芯片,采样速度快,精度高。
5. 曲线显示。数据采用曲线显示,电压,电流直观显示耐压升压情况。
6. 数据处理。测试数据可以保存,查询,打印等等。数据可以根据客户需求,上传到企业数据库中(定制),更加方便读取。
7. 报表定制。更加客户要求,定制各种数据报表,方便存档,查阅。
8. 性价比高。质量稳定。
9.四路路对比测试。
主要用途:
1. 铝箔,阳极箔耐压测试,漏电流检测
2. 阴极箔到达电压检测
3. 电解液闪火电压检测
4. 导针耐压,漏电检测
5. 成品电容耐压,漏电检测
6. 压敏电阻,晶体三极管,二极管,可控硅耐压测试
主要客户:
东阳光集团,扬州宏远,江浩电子,江海海城,新宙邦,格力,奥克斯,艾华集团,凯普松,丰宾电子,东莞智宝,东莞冠坤,广州金日,立敦电子,日本松下,创维,苏州凯美,南通新三能,海门三鑫,益阳万京源,东莞久制,飞乐天和,惠州立隆,博罗冠业,福建云星等等。
技术指标:

软件界面:
TV测试仪均配备windows操作系统下的智能控制软件(可定制),TV仪所需的所以测试参数均在上位机设置。TV仪上不需要做任何设置。

智能软件有十分友好的操作界面,可实时监测测试数据,绘制出电解液图形,测试结束后,软件自动判定测试闪火电压是否合格,另外用户可在计算机上通过应用软件轻易完成测量、数据分析工作,还可以对测量结果进行存档、打印、查询(ACCESS数据库)等功能。